Od ilira do savremenog doba
Prezime je samo poslednja maska. Ispod njega su vekovi koje niko ne pamti, ali nose tvoje oči, tvoje ruke, tvoj način disanja.
Tri sloja pamćenja
Kad čovek traži svoje poreklo, najčešće počinje od onoga što ima pri ruci: prezime koje nosi, slava koja se slavi, priča koju prepričava “stari” za slavskim stolom. Ali to je, u biti, tek treći sloj dugačke priče. Prvi sloj je zemlja sama — brdo na kome stoji kuća, reka koja odvaja polja, klanac kroz koji su prolazili oni pre nas: rimski legionari, srednjovekovni karavani sa solju, osmanske porezne ekspedicije, izbeglice koje još nisu znale kakvo će prezime nositi njihova unučad.
Drugi sloj je kolektivno pamćenje — pleme, bratstvo, rod. To su imena koja se ne prenose kroz pojedince već kroz zajednice. To su Novljani, Drobnjaci, Vlasi, katuni. To su ljudi koji su imali svest o tome ko su, ali još nisu imali prezimena u modernom smislu. Tek treći sloj donosi pojedinačna imena i porodično stablo kakvo danas razumemo.
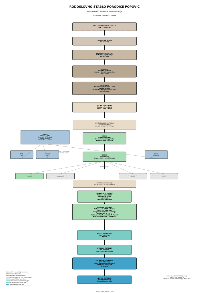
Rod Popovića iz Vrbića u Rađevini nosi sva tri sloja. Dubinski, predslovenski i predimenski sloj — ilirsko, vlaško i slovensko stanovništvo zapadnog Balkana. Plemenski sloj — Novljani koji postaju Drobnjaci, seobe, katuni, služba vlasteli. I na kraju, porodični sloj — onaj koji možemo pratiti od Vlajka i Petra, preko Mitra, Božidara i Milosava, sve do Vladana, Milovana, Milana i najzad Darije, najmlađe karike u lancu koji se proteže kroz stotine godina.
Ova hronika ne pokušava da izmišlja pretke tamo gde ih izvori ne vide. Cilj joj je drukčiji — da jasno razdvoji šta znamo sa sigurnošću na osnovu matičnih knjiga i arhiva, šta je vrlo verovatno na osnovu plemenskih obrazaca i migracionih putanja, i šta ostaje u magli ali sa dovoljno dobrih razloga da se pretpostavi. To je hronika koja poštuje praznine jednako kao i svetlost.
I. ZEMLJA PRE IMENA
Ilirske planine i rimske granice
Pre nego što se iko u Vrbiću mogao zvati Popovićem, pre nego što je Rađevina imala ime, ovde je već postojao život koji je tekao svojim ritmom. Pastiri su vodili stada preko padina koje gledaju ka Drini. Ilirska plemena, stara koliko i kamenje, ratovala su sa Rimom, a Rim je postavljao svoja utvrđenja — castella — da kontroliše prolaze i čuva granice.
Prostor današnje Rađevine nalazio se na samoj ivici antičkog sveta, u zoni koja je uvek bila prelomna. To je prostor između provincije Dalmacije na zapadu i Gornje Mezije na istoku, između romanizovanih gradova u dolinama i stočarskih zajednica u planinama. Pogranične zone postaju mesta gde se carstva ukrštaju, gde se narodi mešaju, gde preživljavaju najotporniji.
Ilirska plemena — Delmati uz obalu, Desidijati u bosanskim planinama, Dardani na jugoistoku — nisu bili narod u nacionalnom smislu onako kako mi danas razumemo taj pojam. Bila su to mreža rodovskih zajednica koje su delile sličan jezik, slične običaje, sličan način života. Godine šeste nove ere, izbio je ustanak koji su predvodila dvojica vođa, oba po imenu Baton. Suprotstavili su se Rimu u gerilskom ratu koji će car August uporediti sa najtežim sukobima u istoriji imperije. Trebalo je tri godine i mobilizacija deset legija — procenjuje se oko sto dvadeset hiljada vojnika — da se pobuna slomi.
Kad je ustanak ugušen krvavim mirom, provincija Ilirik podeljena je na Dalmaciju i Panoniju. Oni koji su preživeli povukli su se dublje u planine. Tamo su nastavili da žive kao stočari, sezonski se seleći između zimovišta u dolinama i letnjih pašnjaka na visovima. Njihovi potomci, romanizovani tokom vekova rimske vladavine, ostaće u tim planinama i nakon što Zapadno rimsko carstvo padne u petom veku. Slovenski došljaci, koji pristižu vek ili dva kasnije, naći će ih tu i nazvati ih — Vlasi.
Reč “Vlah” nije označavala poseban narod. Označavala je stalež, način života: transhumantni stočar, potomak starosedilačkog stanovništva koje govori vulgarni latinski jezik koji će se vremenom pretvoriti u rumunski. Ali već u četrnaestom veku, mnogi Vlasi na prostoru Bosne i Hercegovine potpuno su slovenizovani. Govorili su srpski, slavili krsnu slavu, ulazili u srpski pravni i crkveni poredak. Zadržali su samo stočarski način života i katunsku organizaciju. Termin “Vlah” prestao je da označava etničku pripadnost i postao je zanimanjska odrednica: stočar, pastir, nomad.
Kad kasnije govorimo o Drobnjacima, Novljanima, katunima i vlaškoj vlasteli, govorimo o potomcima tih loza i plemena. Između ilirskih pastira koji su ginuli pod rimskim pilumima i Popovića koji su krajem osamnaestog veka stigli u Vrbić ne postoji direktna dokumentovana linija. Ali postoji kontinuitet — kontinuitet življenja na istom tlu, kontinuitet stočarskog načina života, kontinuitet slobode koja se čuva i brani.
II. KATUNI, VLASTELA I DROBNJACI
Slovenska seoba i nova organizacija
Sa dolaskom Slovena u šestom i sedmom veku menja se jezik, ali ne menja se osnovni obrazac opstanka. U srpskoj srednjovekovnoj državi, posebno pod Nemanjićima, katunski Vlasi postaju važan društveni sloj. To su slobodni stočari sa vojnim obavezama, ljudi koji nisu kmetovi vezani za zemlju već imaju ugovorena prava i dužnosti. Njihova društvena jedinica je katun — zajednica od dvadesetak do pedesetak domaćinstava sa svojim katunarom koji ih predstavlja pred vlašću.
Prava i obaveze Vlaha nisu bili isti kao kod “Srblja” koji su živeli u dolinama i bavili se zemljoradnjom. Vlasi su imali svoje zakone, ali su se vremenom slovenizovali. Govor, slava, običaji — sve je postajalo srpsko, dok je način života ostajao polunomadski. U tom svetu formira se i pleme koje će u ovoj priči igrati ključnu ulogu — Drobnjaci, nastanjeni u planinskom kraju između Nikšića i reke Tare u staroj Hercegovini.
Predanje Drobnjaka govori o Novljanima, prastarom bratstvu koje se tokom slovenskih seoba naselilo prvo u Bosni, u okolini Travnika, zatim se preselilo u Banjane — visoravan u staroj Hercegovini — i konačno stiglo u Drobnjak. Istorijski izvori to predanje delimično potvrđuju. Dubrovački arhivi još 1285. godine beleže “Vlaha Bratinju Drobnjaka”. Lično ime “Bran Drobnjak” zabeleženo je 1354. godine. Dokumenti iz četrnaestog i petnaestog veka izričito navode Drobnjake kao “katunske Vlahe” ili “Morlake”.
Najstariji precizni popis dolazi iz osmanskog deftera iz 1477. godine, koji beleži šesto trideset šest kuća u Drobnjaku, organizovanih u osamnaest katuna. To je bila značajna demografska koncentracija za tadašnje uslove. Osnivačka bratstva — Vulovići, Đurđići, Kosorići, Tomići, Cerovići — došla su iz Banjana u šesnaestom veku. Ali pre njih su već postojali starinci, bratstva nastanjena pre turskih popisa. Mandići se smatraju najstarijim.
Služba vlasteli Kosača
Drobnjaci su služili velikim bosanskim gospodarima — Vojislavu Vojinoviću, Nikoli Altomanoviću, a najzad porodici Kosača. Kosače su bile vlaška vlastela, plemenićka porodica poreklom iz katunskog staleža, što akademik Đurđica Petrović dokazuje na osnovu srednjovekovnih dokumenata. Sandalj Hranić Kosača kontrolisao je trgovinu solju u Boki Kotorskoj i podigao utvrđenje Kukanj 1420. godine. Njegov naslednik Stjepan Vukčić Kosača usvojio je titulu Herceg od Svetog Save, pa je po njemu čitava oblast dobila ime Hercegovina.
Drobnjaci su služili Kosačama kao pomoćne trupe, izviđači, transporteri. Ovo nije bio odnos gospodara i robova. Vlasi su bili slobodni ljudi sa ugovorenim obavezama, ne kmetovi prikovani za zemlju. Imali su pravo na naoružanje, pravo na pokretnost, pravo na sopstvenu organizaciju. To je bitna razlika koja će oblikovati mentalitet koji se prenosi kroz generacije.
Đurđevdan kao plemenska slava
Negde na početku sedamnaestog veka — predanje kaže 1604. godine — Drobnjaci postižu veliku pobedu nad Turcima na dan Svetog Georgija. Tog dana usvajaju Đurđevdan kao plemensku slavu. Sva drobnjačka bratstva simbolički postaju pobratimi, bratstvo po krvi u duhovnom smislu. Od tog trenutka, Đurđevdan prestaje da bude samo crkveni praznik i postaje identitetski marker — znak da pripada plemenskom korpusu Drobnjaka.
Za Popoviće iz Vrbića, čija je krsna slava upravo Đurđevdan, ovo je značajna podudarnost. Mora se jasno reći — Đurđevdan slave hiljade porodica širom srpskog naroda koje nemaju nikakve veze sa Drobnjacima. Slava sama po sebi ne dokazuje geografsko poreklo. Ali kad se slava posmatra zajedno sa pravcima seoba, sa predanjem o dolasku iz Bačke, sa ekonomskim statusom porodice koji ukazuje na organizovanu, nekmetsku zajednicu — slika počinje da liči na mozaik, ne na slučajnost.
III. VELIKA SEOBA, BAČKA I PUT NAZAD
Patrijarh Arsenije i egzodus 1690.
Krajem sedamnaestog veka, Balkan je ponovo zahvaćen ratom. Habsburško-osmanski sukob, ustanci, osvetničke ekspedicije. Godine 1690, dok osmanske snage ponovo zauzimaju Beograd posle neuspelog austrijskog prodora, Patrijarh Arsenije Treći Čarnojević donosi odluku koja će promeniti demografsku mapu Balkana. Predosećajući tursku odmazdu nad onima koji su se opredelili za Austrijance, poveo je narod preko Save i Dunava.
Prema carskim izvorima, trideset sedam hiljada porodica — najmanje sto osamdeset pet hiljada duša — napustilo je svoja ognjišta. Na Kosovu je opustelo tri stotine šezdeset sela. Izbeglice su putovale po četrdeset dana, peške, zaprežnim kolima, lađama niz Dunav. Nosile su sve što su mogle poneti: mošti svetitelja, rukopisne knjige, crkvene dragocenosti. Naseljavale su se duž Potisja i Podunavlja — Bačka, Baranja, Srem, Banat, sve do Budima i Sentandreje.
Car Leopold Prvi dodelio je Srbima privilegije — crkveno-školsku autonomiju i pravo na naselja, pod uslovom da služe kao carski vojnici na Vojnoj krajini. Među tom masom izbeglica bili su i mnogi iz Stare Hercegovine i Crne Gore, pa i Drobnjaci. Oni koji su učestvovali u ustancima protiv Turaka nisu se mogli vratiti. Naselili su se u Bačkoj i Banatu, integrišući se u srpske zajednice Vojvodine. Većina je smatrala ovo privremenim rešenjem. Podizali su šatore i zemunice, nadajući se skorom povratku na jug.
Za neke, povratak je stigao tek decenijama kasnije. U prvoj polovini osamnaestog veka, posle Beogradskog mira 1739. kada je Austrija izgubila severnu Srbiju, nastupilo je relativno mirno razdoblje. Osmanska administracija u Smederevskom sandžaku ohrabrivala je ponovno naseljavanje opustelih oblasti. U tom periodu, negde između 1720. i 1750. godine, Popovići stižu iz Bačke u Rađevinu i naseljavaju se u Vrbić.

IV. VLAJKO — OSNIVAČ KUĆE, NE I KRVNE LINIJE
Predanje o Badnjoj večeri
Borivoje Milojević, etnograf koji je 1913. godine objavio monumentalnu studiju “Rađevina i Jadar”, za selo Vrbić zapisuje: Popovići su došli iz Bačke u prvoj polovini osamnaestog veka. Zatim beleži predanje koje su mu ispričali starci u selu.
Vlajko je imao kuću u dolini i izbu — vinski podrum — na brdu. Držao je veliki broj kosača. To nije opis siromašnog seljaka. To je čovek sa imanjem, sa radnicima, sa proizvodnjom koja prevazilazi puku samodovoljnost. Čovek koji ima koga da plaća. Na Badnje veče, Turci su došli po vino.
Zašto baš na Badnje veče? Možda zato što je to dan kada niko ne radi, kada su svi kod kuće, kada se slavi. Možda zato što su znali da u Vlajkovoj izbi ima vina. Možda zato što su hteli da ponize hrišćanski praznik — da pokažu svoju moć upravo na dan kada se slavi rođenje Hrista. Kakav god bio razlog, Vlajko ih je iz zasede pobio.
Onda je učinio nešto što definiše karakter. Prosuo je vino po zemlji. Prosipanje vina nije ekonomski čin. To je ritualni čin. Vino se prosipa da ga neprijatelj ne bi popio, da ne bi imao koristi od tvoje žrtve. To je osveta, ali i molba. Prosutim vinom ostaje miris, ostaje trag, ostaje priča. Zatim je natovario šta je mogao na kola i otišao prema severu.
Predanje kaže da je otišao u Bačku i ostao tamo “dok se Medvedik više nije video”. Medvedik je planina u Rađevini. Ova formulacija — dok se planina više ne vidi — znači da je otišao dovoljno daleko da izgubi čak i vizuelni kontakt sa svojim krajem. To nije beg iz straha. To je hladna računica čoveka koji zna da se odmazda vrši sistematski i da mora ostaviti dovoljno vremena da generacija Turaka koja pamti ubistvo umre.
Bračni savez i povratak
U Bačkoj se Vlajko oženio. Ovo je ključni momenat. Vlajko dolazi u Bačku kao izbeglica, ali ostaje dovoljno dugo da se oženi sa ženom koja već ima decu iz prethodnog braka. Milojević ih izričito naziva pastorcima, ne sinovima. Etnografi devetnaestog veka bili su pažljivi u ovakvim distinkcijama jer su razumeli da u svetu gde se rodoslov prenosi po muškoj liniji, razlika između sina i pastorka nije samo tehnička — to je razlika između biološkog kontinuiteta i porodičnog kontinuiteta.
Sa Vlajkom iz Bačke dolaze četiri muškarca: sinovi Toma i Mihajlo, i pastorci Petar i Srdan. Ne znamo koliko su bili stari. Ne znamo da li su bili oženji. Ne znamo zašto se Vlajko tačno tada vratio. Možda je čuo da su Turci zaboravili. Možda je dobio vesti od nekoga ko je ostao u Vrbiću. Možda je prosto ostario i hteo da umre tamo gde je izvršio ubistvo.
Ono što sa sigurnošću znamo jeste da je Vlajko praotac u pamćenju kuće. On je čovek koji je doveo porodicu na ovo mesto. On je čovek zbog kojeg postoji priča. Ali biologija ide drugim putem.
V. PETAR — PASTORAK KOJI POSTAJE KOREN
Genealoška paradoksija
Milojević jasno beleži da su Petar i Srdan Vlajkovi pastorci. Pastorak znači posinak — dete iz ranijeg braka Vlajkove žene. Petar nije Vlajkov biološki sin. A ipak, upravo preko Petra ide linija koja se u Vrbiću razgranava.
Milojević zapisuje: od Petra potiče sin Mitar, a od Mitra potiču četiri roda — Popovići, Despotovići, Dimići i Perići. Selo se deli na Gornje Popoviće i Donje Popoviće, što znači da je rod bio razgranat, prisutan na više strana sela.
Ovo je tačka gde se genealogija razdvaja od predanja. Vlajko je “praotac” u smislu porodičnog pamćenja i osnivača domaćinstva — on je podigao kuću, vratio se u Vrbić, doneo porodicu. Ali patrilinealna linija — ona koja se prenosi po muškoj liniji, ona koja nosi Y hromozom, ona koja povezuje oca sa sinom kroz hiljade godina — ide preko Petrovog biološkog oca.
Ko je bio taj čovek? Milojević ga ne imenuje. Predanje ga ne čuva. Verovatno je umro pre nego što je Petar došao u Vrbić. Možda u Bačkoj. Možda na putu. Možda još u Hercegovini ili Crnoj Gori, pre seobe. Ali taj neimenovani čovek je genetski predak svih Popovića iz Vrbića koji potiču od Petra. On je onaj čiji DNK teče kroz potomstvo. On je onaj ko je možda bio Drobnjak, ko je možda nosio svešteničko ime Popović, ko je možda preneo slavu Đurđevdan.
Petar je odrastao kao Vlajkov sin. Možda ga je Vlajko usvojio formalno. Možda ga je vaspitavao kao svog. Možda su ga ljudi u selu zvali Petrom Vlajkovim. Ali krv je išla drugde.
VI. MITAR — TAČKA RAZGRANAVANJA
Konsolidacija u Vrbiću
Od Petra je rođen Mitar. O Mitru znamo malo direktno, ali znamo mnogo indirektno. Znamo da je imao potomke koji su se razgranali u četiri poznata roda. Znamo da je verovatno živeo krajem osamnaestog ili početkom devetnaestog veka, u periodu kada je Rađevina bila prostor gde se sukobljavaju turska vlast i srpski ustanci. Ovo nije bilo mirno vreme.
Prvi srpski ustanak planuo je 1804. godine. Drugi 1815. Rađevina je bila baza vojvode Antonija Pljakića i Petra Nikolajevića Molera. Selo nije moglo ostati po strani. Ne znamo da li je Mitar učestvovao u ustancima. Ne znamo da li je bio vojnik ili seljak koji je davao hranu ustanicima. Ne znamo da li su ga Turci proganjali ili ignorisali. Ali znamo da je preživeo dovoljno dugo da ima potomstvo koje će se razgranati.
Od Mitra potiču Popovići koji nastavljaju liniju, ali i Despotovići, Dimići i Perići — rodovi koji u Vrbiću pamte zajedničko poreklo ali imaju različita prezimena. Ova pojava — razgranavanje jedne kuće na više prezimena — tipična je za periode nestabilnosti. Možda je neko od sinova ili unuka uzeo drugo ime da bi izbegao krvnu osvetu. Možda je neko otišao u drugu parohiju i dobio nadimak koji je postao prezime. Možda je neko promenio prezime zbog nasledstva ili posvojena.
Ali Popovići nastavljaju liniju direktno, čuvajući osnovno prezime i slavu kroz sve što dolazi.
VII. NEIMENOVANE GENERACIJE — IMENA U MAGLI
Praznina koja čeka istraživača
Između Mitra i prvog dokumentovanog pretka postoji praznina od dve do tri generacije. To ne znači da ti ljudi nisu postojali — postojali su, živeli su u Vrbiću, rađali decu, umirali, sahranivani su uz crkvene obrede. Njihova imena upisana su u matične knjige crkve Svetog Velikomučenika Georgija u Beloj Crkvi, pod čiju nadležnost spada Vrbić, ili u matice Krupnja.
Ali ta imena još nisu izvučena na svetlost dana. To je posao koji čeka istraživača koji će sesti i pročitati ručno pisane zapise na izbledelem papiru, rekonstruisati ko je čiji sin, ko se sa kim oženio, ko je kad umro. Takav posao zahteva vreme, strpljenje i pristup arhivama.
Ono što znamo sa sigurnošću o tim generacijama jeste sledeće: bili su stalno nastanjeni u Vrbiću. Bili su zemljoradnici — težaci, kako ih zovu matične knjige. Slavili su Đurđevdan kao krsnu slavu, što znači da je identitet ostao neprekinut uprkos ratovima, bolestima, promenama vlasti. I na kraju — doveli su rod do tačke gde se pojavljuje prvi potpuno dokumentovani predak.
VIII. BOŽIDAR I MATIČNI ZAPIS KOJI ZATVARA KRUG
Prvi dokumentovani predak
Prvi trenutak kada rodoslov izranja iz magle u jasnu rečenicu, datum i potpis — jeste matica rođenih hrama Svetog Velikomučenika Georgija u Beloj Crkvi, pod čiju je nadležnost spadalo selo Vrbić. Tamo, upisano pažljivom rukom parohijskog sveštenika, stoji sledeće:
Milosav Popović rođen je u selu Vrbić 15. septembra 1897. godine, noću, pre pola noći, kao drugo dete oca Božidara Popovića i majke Milenije Popović, oboje težaka iz Vrbića. Krštenje je obavljeno 27. septembra iste godine u roditeljskom domu. Krstio ga je sveštenik Aksentije T. Popović, a kum na krštenju bio je Ranisav Jović, težak iz Tolisavca.
Ovaj zapis nam otkriva mnogo više nego što se na prvi pogled čini.
Božidar Popović bio je težak — zemljoradnik, seljak domaćin. Reč “težak” u to vreme nije bila samo oznaka zanimanja; to je bio status. Težak je bio slobodan čovek koji sopstvenim rukama obrađuje svoju zemlju. Nije kmеt, nije sluga, nije najamni radnik. On je glava domaćinstva. Božidar je rođen verovatno između 1865. i 1875. godine, što znači da je odrastao u periodu kada se Srbija transformiše iz kneževine u kraljevinu, kada polako nestaje osmanska vlast, kada dolaze modernizacija, železnica, škole.
Milenija je bila Božidareva žena. Ne znamo odakle tačno potiče — da li je rođena u Vrbiću ili je udata u Vrbić iz nekog obližnjeg sela. Ali znamo da je učestvovala u kontinuitetu roda kroz majčinsku liniju, rađajući i podižući decu u teškim vremenima.
Sveštenik Aksentije T. Popović
Detalj koji posebno privlači pažnju jeste ime sveštenika koji je krstio Milosava — Aksentije T. Popović. Prezime Popović ovde nije slučajnost. To ukazuje na nekoliko mogućnosti: ili sveštenik dolazi iz iste šire svešteničke loze, ili je iz neke od obližnjih popovskih porodica koje su davale sveštenike generacijama. U oba slučaja, prisutna je ona stara veza koja prezime Popović nosi u sebi — veza sa crkvom, sa pismenošću, sa lokalnim ugledom.
U vreme kada je Milosav rođen, pop nije bio samo čovek koji drži liturgiju. Pop je bio čuvar matičnih knjiga, jedini pismeni autoritet u selu, čovek koji piše pisma, rešava sporove, savetuje u teškim odlukama. Svešteničke porodice imale su društveni status koji je bio iznad proseka — njihova deca su bila pismena, imala su pristup obrazovanju, mogla su da nastave očev poziv ili da se uškoluju za druge obrazovane profesije.
Kum Ranisav Jović bio je težak iz obližnjeg Tolisavca. Kumstvo u srpskom narodu nije bila formalna ceremonija već duhovni srodnik odnos koji je bio jednako važan kao i krvno srodstvo. Kum nije mogao biti bilo ko — to je morao biti čovek od poverenja, čovek čija reč nešto znači, čovek sa kojim se deli sudbina.
Tu sada imamo čvrstu tačku u vremenu: Božidar — Milosav — dalji potomci.
IX. OD MILOSAVA DO DARIJE — SAVREMENA VERTIKALA
Generacija rata i opstanka
Milosav Popović rođen je 1897. godine. To je značajno zato što on pripada generaciji koja će svoje mlade godine provesti u najtežim ratovima koje je srpski narod doživeo. Kada su počeli Balkanski ratovi 1912. godine, Milosav je imao petnaest godina. Kada je počeo Prvi svetski rat 1914, imao je sedamnaest — upravo dovoljno da bude pozvan u vojsku.
Milosav je učestvovao u ratovima – Solunski front, Cer, Kolubara…
Vladan — prelazna generacija
Od Milosava linija ide dalje preko njegovog sina Vladana Popovića. Vladan pripada generaciji koja odrasta u međuratnom periodu — periodu kada se Srbija pokušava oporaviti od ratova, kada se gradi Jugoslavija, kada dolaze nove ideje, nove tehnologije, nova vremena. To je generacija koja će onda doživeti Drugi svetski rat, okupaciju, partizanski pokret, građanski rat koji se vodio paralelno sa oslobodilačkim.
Njegov život je prelazak iz agrarne Srbije u industrijsku Jugoslaviju. To je generacija koja pamti kako je bilo kad u selu nije bilo struje, kad se išlo po vodu na bunar, kad se oralo sa volovima — a koja će svoje starije dane provesti u svetu automobila, televizora i urbanizacije.
Milovan — most ka modernosti
Milovan Popović, sin Vladana, pripada generaciji kasnog dvadesetog veka. To je generacija koja je već oslonjena i na zemlju i na grad, i na Rađevinu i na Loznicu i na Beograd. To je generacija koja nije zaboravila odakle potiče, ali je otvorena prema svetu. Generacija koja čuva slavu, ali ne živi od zemlje već od drugih zanimanja.
Dr Milan Popović
Od Milovana rođen je Milan Popović, koji je postao lekar, specijalista psihijatrije, REBT psihoterapeut, istraživač svesti. Njegova biografija predstavlja jasan ishod višegeneracijske linije u kojoj svešteničko prezime, poštovanje knjige, crkvene i školske strukture prelaze u savremenu naučnu i stručnu elitu.
Milan je završio medicinu, specijalizovao psihijatriju, obučio se za psihoterapeuta, završio programiranje i veštačku inteligenciju. Radio je u Hitnoj pomoći Beograd, u domovima zdravlja u Loznici, Malom Zvorniku i Beogradu. Osnivač je Asocijacije prirodne i šumske medicine “Forest”. Autor je naučnih radova koji povezuju psihijatriju, neuronauku, kvantnu svest i filozofiju. Obučava se za pilota.
Njegov metod rada naziva se “Velika sinteza” — spajanje precizne neuronauke sa dubokim uvidima drevnih tradicija. To nije slučajno. To je nastavak onoga što su činili sveštenici u starim vremenima — povezivanje duhovnog i praktičnog, povezivanje znanja i službe zajednici, povezivanje tradicije i inovacije.
Darija — najmlađa karika
Darija Popović, ćerka dr Milana Popovića, najmlađa je karika u lancu. Ona je dete koje u sebi nosi ilirsko-vlaške planine, plemenski duh Drobnjaka, rađevinski prag Vrbića i beogradski intelektualni sloj dvadeset prvog veka. Ona je naslednica svega što je prošlo pre nje — i zemlje, i krvi, i knjige.
Vertikala izgleda ovako:
Neimenovani predak (biološki otac Petra) → Petar (pastorak Vlajkov) → Mitar → dve do tri neimenovane generacije u Vrbiću → Božidar Popović → Milosav Popović (1897) → Vladan Popović → Milovan Popović → dr Milan Popović → Darija Popović.
Ovo je stablo koje je, od Božidara nadole, dokazivo dokumentima. A naviše — čvrsto oslonjeno na etnografske izvore Borivoja Milojevića i istorijsku logiku seoba, plemenskih struktura i migracija.
X. PREZIME POPOVIĆ — GENETSKI POTPIS PISMENOSTI
Svešteničko nasleđe
Etimološki koren prezimena Popović seže do same srži društvene organizacije prošlih vekova, gde je figura sveštenika bila centralni stub morala i obrazovanja. Klasifikovano kao prezime po zanimanju, ono u sebi nosi težinu istorijskog kontinuiteta. To nije samo ime, već nasleđeni status koji ukazuje na to da je porodica, u formativnim periodima svoje istorije, pripadala intelektualnom i duhovnom sloju društva.
U vremenu kada je pismenih ljudi bilo malo, sveštenici su bili stub zajednice — ne samo duhovni, već i administrativni. Pop je krstio, venčavao, sahranjivao. Pop je često bio jedini u selu koji je znao da čita i piše. Pop je čuvao matice, pisao pisma, posredovao sa vlastima. Ako je negde u prošlosti ove porodice — možda u Drobnjaku, možda u Bačkoj, možda već u Rađevini — postojao čovek koji je služio kao sveštenik, njegovi potomci su poneli to ime kao obeležje. “Sin popov” postajao je “Popović”.
Najstariji pomen prezimena Popović u srpskim dokumentima nalazi se u Dečanskim hrisovuljama iz ranog četrnaestog veka. U opisu katuna Pijainci pominje se Kalota sa braćom Popovićima. Hrisovulja je dodeljivala privilegije sinovima sveštenika koji su naučili čitanje i držali očevu zemlju. Ovo ukazuje na to da su svešteničke porodice imale preferencijalna prava na svešteničke pozicije — nasledna pismenost bila je vrednost koja se štitila i čuvala.
Sveštenička tradicija nije bila samo pitanje prezimena — bila je društvena uloga koja je u srpskom narodu, posebno tokom osmanske vladavine, predstavljala stub opstanka. Crkva je bila čuvar pismenosti, matična služba, pravni autoritet, nacionalni simbol. Porodice koje su davale sveštenike automatski su imale ugled u lokalnoj zajednici, pismenost prenošenu kroz generacije, vezu sa širom crkvenom hijerarhijom, ekonomsku stabilnost.
Kada danas vidimo prezime Popović, ne možemo automatski da kažemo da je svaka grana iz istog korena — prezime je široko rasprostranjeno širom srpskih zemalja. Ali možemo da kažemo sledeće: tamo gde se Popovići pojave u kombinaciji sa starom slavom, vezom sa crkvom i dugom lokalnom tradicijom, vrlo je verovatno da u pozadini stoji neka drevna sveštenička loza.
U slučaju Vrbića, sve se poklapa: prezime Popović, slava Đurđevdan, matični zapis u kojem sveštenik koji krštava Milosava nosi isto prezime (Aksentije T. Popović), čitav niz generacija u Rađevini — sve to tvori obrazac, ne slučajno poklapanje.
XI. ĐURĐEVDAN — SVETAC KOJI ČUVA DOM
Slava kao nit kroz vreme
Krsna slava Popovića iz Vrbića je Đurđevdan — šesti maj. Dan Svetog Velikomučenika Georgija, jedan od najrasprostranjenijih slava u srpskom narodu. Slava je u srpskom narodu institucija starija od prezimena. Porodice menjaju prezimena, sele se, razgranavaju se — ali slavu čuvaju. To je identitet koji se ne menja.
Za Drobnjake, Đurđevdan ima posebno značenje. Usvojen je kao plemenska slava nakon pobede nad Turcima na taj praznik 1604. godine. Sva drobnjačka bratstva simbolički su tog dana postala pobratimi. Ako Popovići iz Vrbića zaista vode poreklo od drobnjačkih Novljana, Đurđevdan je nit koja povezuje vrbićku kuću sa crnogorskom planinom.
Ali treba biti precizan. Đurđevdan slave mnoge porodice bez ikakve veze sa Drobnjacima. Slava dokazuje kontinuitet tradicije, ne dokazuje sama po sebi geografsko poreklo. Ipak, kombinacija više elemenata — Đurđevdan kao slava, migracija iz Bačke gde su se naselili izbeglice iz Velike seobe, svešteničko prezime Popović koje ukazuje na pismenost i društveni status — stvara sliku koja je kompatibilna sa drobnjačkim poreklom. To nije dokaz. To je najverovatnija hipoteza na osnovu dostupnih podataka.
XII. VRBIĆ — MESTO GDE SU SE NITI SPOJILE
Geografia sudbine
Zašto baš Vrbić? Pitanje je jednostavno, odgovor nije. Može se reći da je Vlajko, kad se vraćao iz Bačke, tražio mesto koje podseća na ono odakle su mu preci došli. Može se reći da su tu već bili srodnici. Može se reći da je zemlja bila dostupna. Sve to može biti tačno, ali ostaje činjenica da Vrbić nije bilo slučajno mesto. To je bilo mesto gde su se ukrštale istorijske niti.
Vrbić leži u dolini Jadra, na padinama koje se spuštaju sa Sokolskih planina. Istorijski je bio deo Sokolske nahije, jedne od najnemirnijih oblasti pod osmanskom vlašću. Soko Grad, to zloglasno tursko utvrđenje koje je bilo neosvojivo sve do sredine devetnaestog veka, oblikovalo je sudbinu svih porodica u ovom kraju. Ljudi su morali da plaćaju porez. Morali su da se čuvaju pljačke. Morali su da znaju kad da ućute i kad da pobegnu.
Ali Vrbić je imao i prednosti. Plodna dolina. Dovoljno vode. Blizina šume za gradnju i ogrev. I što je najvažnije — blizina granice sa Austrijom preko Save, što je omogućavalo manevrisanje u slučaju novih ratnih sukoba. To je bila zona prolaza, zona preživljavanja. Onaj ko je znao da opstane ovde, znao je da opstane bilo gde.
Selo je imalo više zaseoka. Gornji Popovići i Donji Popovići su bili dve glavne grane. Milojević ih beleži kao odvojene celine, što znači da su se vremenom prostorno razdvojili, možda zbog podele nasleđa, možda zbog potrebe za novom zemljom. Ali svi su znali da su rod.
Crkva Svetog Konstantina i Jelene, parohijska crkva koja pokriva Vrbić, ima matice koje sežu u devetnaesti vek. Tu su zapisana imena: ko se rodio, ko se venčao, ko je umro. Ti zapisi su sve što ostaje kad generacije prođu. Starci umiru, priče se zaboravljaju, ali matice ostaju. I kad danas neko otvori te stare knjige, vidi imena koja su nekad bila živa — Božidar, Milosav, imena koja su se izgovarala svakog dana, imena koja su značila nešto.
XIII. EPILOG — O KORENIMA I KROŠNJI
Šta znamo sa sigurnošću
Kad čovek pita odakle dolazi, obično očekuje jednostavan odgovor. Jedno mesto, jedno ime, jedna priča. Ali genealogija ne funkcioniše tako. Svaki predak ima dvoje roditelja. Posle dvadeset generacija, broj teorijskih predaka prelazi milion. Posle četrdeset, prelazi trilion — mnogo više nego što je ljudi ikada živelo u ovom regionu. To znači da se linije ukrštaju, da su svi narodi jednog prostora međusobno isprepletani, da “čisto poreklo” ne postoji nigde osim u mitologiji.
Dokumentovano, van svake sumnje: Popovići u Vrbiću došli su iz Bačke u prvoj polovini osamnaestog veka. Vlajko je bio osnivač domaćinstva, čovek koji je pobio Turke na Badnje veče i bežao u Bačku. Vratio se sa sinovima i pastorcima. Genealoška linija ide preko Petra, pastorka, i njegovog sina Mitra. Od Mitra se granaju Popovići, Despotovići, Dimići i Perići. Krsna slava je Đurđevdan. Prezime Popović ukazuje na svešteničku tradiciju u porodici.
Od Božidara Popovića (rođen verovatno između 1865. i 1875) svaki korak je dokumentovan: Božidar je otac Milosava, rođenog 15. septembra 1897. godine u Vrbiću, krštenog 27. septembra iste godine od strane sveštenika Aksentija T. Popovića. Milosav je otac Vladanov. Vladan je otac Milovanov. Milovan je otac dr Milana Popovića. Milan je otac Darije Popović.
Verovatna hipoteza: Drobnjačko poreklo je kompatibilno sa slavom, migracionom rutom, ekonomskim statusom porodice. Ali direktan dokaz ne postoji.
Nepoznato: Ko je bio Petrov biološki otac. Iz kog tačno bratstva potiču Popovići ako su drobnjačkog porekla. Zašto baš Vrbić. Imena generacija između Mitra i Božidara.
Završna misao
Popovići iz Vrbića nose nasleđe više tradicija: možda drobnjačke plemenske strukture, možda daleke vlaške stočarske kulture, svakako vojvođanske dijaspore nakon Velike seobe, i najzad tla Rađevine koje je i samo naslojeno hiljadama godina ljudskog prisustva — od ilirskih pastira do rimskih veterana, od slovenskih doseljenika do osmanske raje.
Vlajko je praotac u pamćenju kuće. Petar je praotac u biologiji roda. Mitar je tačka razgranavanja. Božidar je prvi potpuno dokumentovani predak. Milosav je čovek čije ime možemo da povežemo sa tačnim datumom i vremenom rođenja — “noću, pre pola noći”. Đurđevdan je svetac koji čuva dom. Vrbić je mesto gde su se niti spojile.
A koreni? Koreni su stariji od svih imena. Oni sežu dublje nego što bilo koji dokument može da zabeleži. Sežu do onih prvih ljudi koji su u ovim brdima, pre hiljada godina, podigli kolibe, napasali stoku, sahranili mrtve i nastavili da žive. Do onih koji su govorili jezike koje sada niko ne razume. Do onih koji su slavili bogove čija su imena zaboravljena. Do onih koji nisu znali da će njihovi potomci, mnogo vekova kasnije, nositi prezime Popović i slaviti Đurđevdan i pričati priče o čoveku po imenu Vlajko koji je pobegao od Turaka.
Od čoveka bez imena koji je napasao stoku u planinama između Nikšića i Tare, do deteta koje danas raste u svetu veštačke inteligencije, pilotiranja, neuronauke i psihoterapije — to je ista linija. Samo je promenila alate. Umesto štapa pastira — stetoskop i tastatura. Umesto katuna — ambulanta, kabina aviona, knjiga, nauka…
Ali nešto ostaje isto: inat da se opstane na ivici sveta, potreba da se razume šta čini čoveka čovekom, i taj čudni mir koji se pojavi kada znaš — nisam počeo od sebe, niti se sve završava sa mnom.
Rodoslov nije gotov spisak. Rodoslov je potraga koja nas uči strpljenju. I strpljenje je, kad se sve ogoli, najstarija porodična vrlina.
Dr Milan Popović
Januar 2026.
Izvori:
Milojević, Borivoje Ž.: Rađevina i Jadar, Beograd 1913.
Matična knjiga rođenih, Hram Svetog Velikomučenika Georgija, Bela Crkva (parohija Vrbić), 1897.
Erdeljanović, Jovan: Stara Crna Gora, Beograd 1926.
Luburić, Andrija: Drobnjaci, Podgorica 1930.
Petrović, Đurđica: Studije o vlaškoj vlasteli.
Nikoli-Stojančević, Vlajko: Neobjavljeni rukopisi Jovana Cvijića, 1975.
Dečanske hrisovulje, XIV vek.
Istorija srpskog naroda, knj. III-IV, Srpska akademija nauka i umetnosti, Beograd 1981-1986.
Porodično predanje i usmena istorija.
- Tags:
- Arsenije Čarnojević
- Bačka
- Bela Crkva
- Borivoje Milojević
- Božidar Popović
- Drobnjaci
- etnografija
- genealogija
- Hercegovina
- Iliri
- katuni
- Kosače
- krsna slava
- matične knjige
- Milosav Popović
- Mitar Popović
- Novljani
- patrilinearna linija
- Petar Popović
- plemensko poreklo
- porodica Popović
- porodično stablo Srbija
- Rađevina
- rodoslovno stablo
- Soko Grad
- Sokolska nahija
- srpska istorija
- srpski rodovi
- svešteničko prezime
- tradicionalna slava
- Velika seoba 1690
- Vlajko Popović
- Vlasi
- Vrbić
- Đurđevdan

















